Dear all,
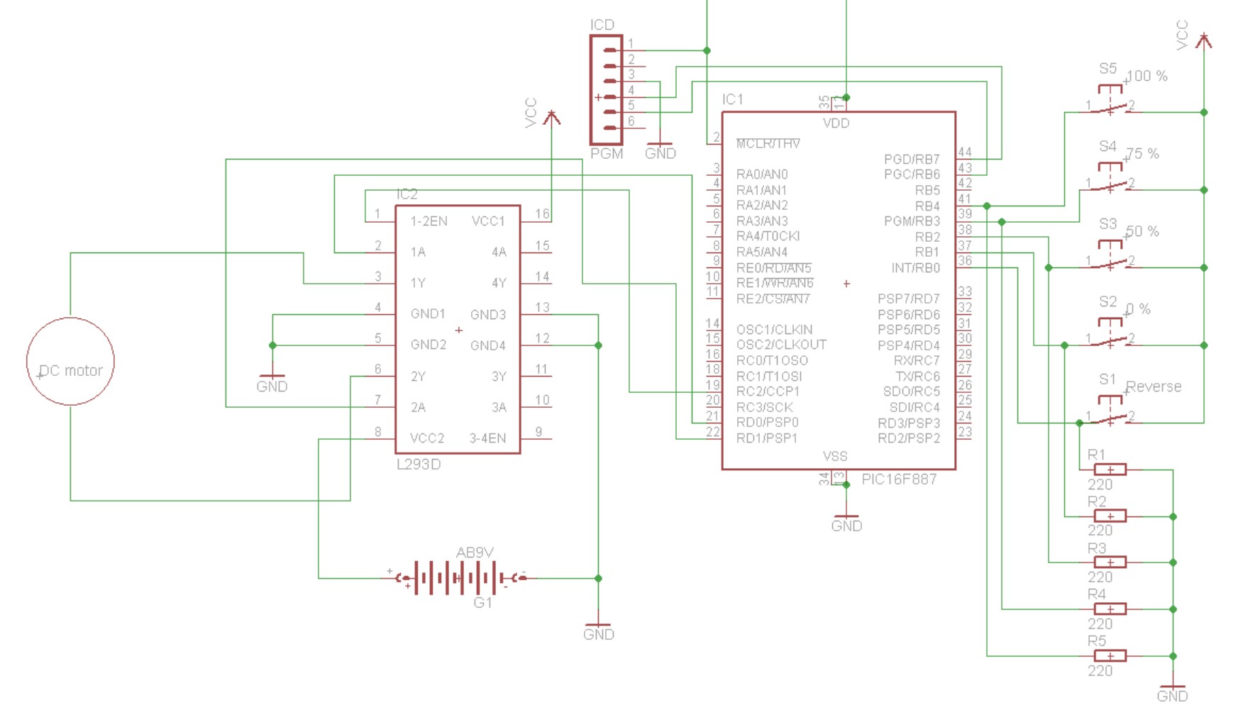
I am a university student in correspondence course. The teacher gave me a task: Control a DC motor with different PWM signal. My problem is, that I am a beginner and I never learned assembly language and my teacher wants to do it in MPLAB in assembly. I made a schematic with EAGLE for it. Please help me, how to solve the task.
Regards,
Mat
